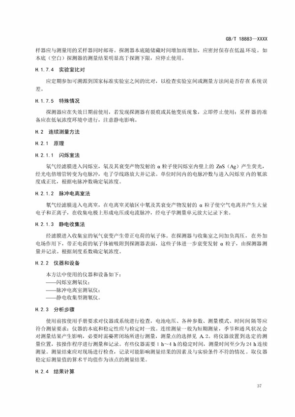
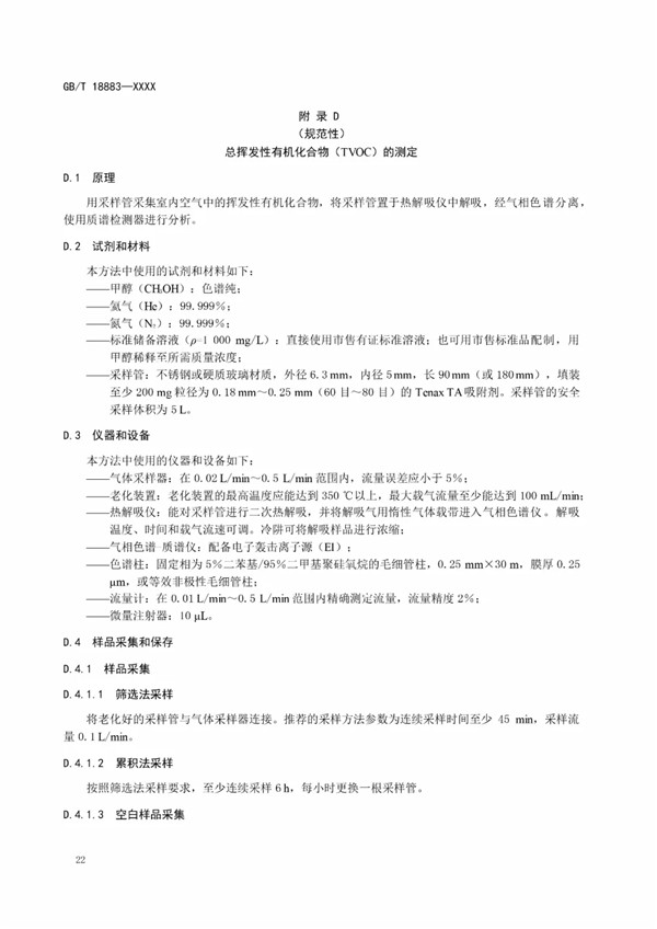
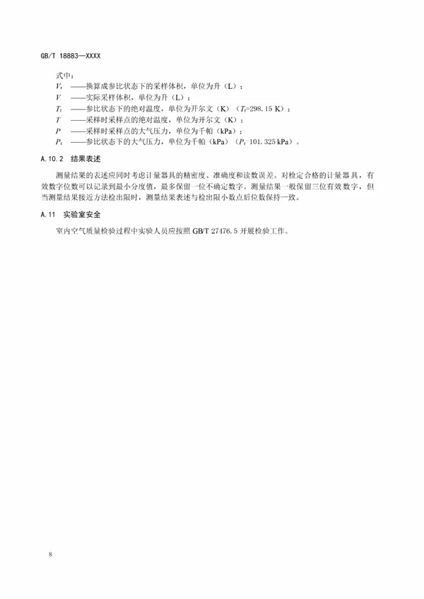
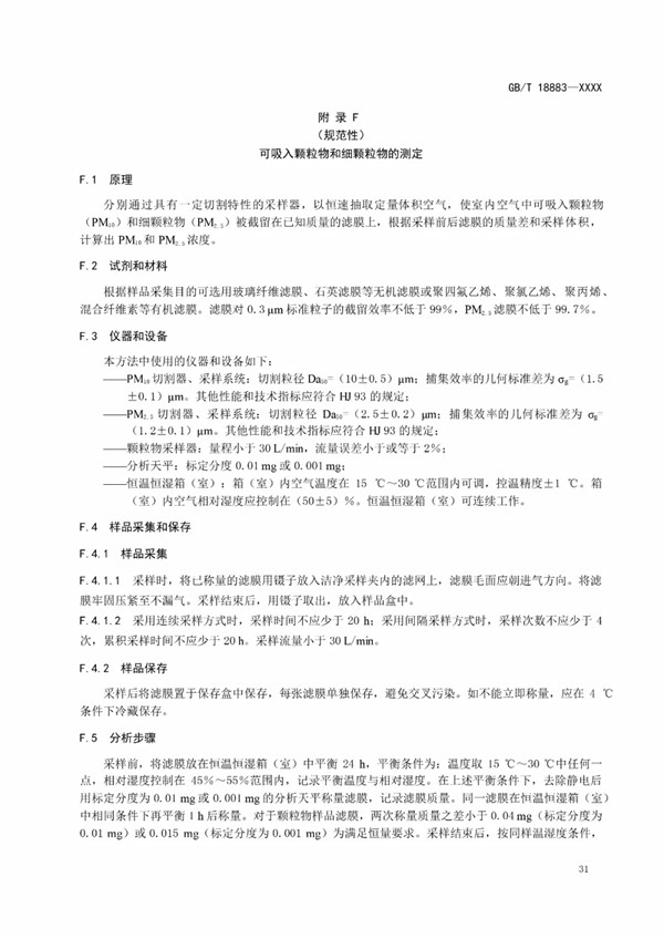
欢迎访问中国房屋检验检测网!
证书注册
个人会员注册
企业会员注册
首页
机构简介
服务内容
技能培训
有害生物防治工程管理师
公共环境消毒杀菌工程管理师
房屋面积复核管理师
房屋安全鉴定管理师
室内环境治理工程师
室内环境检测工程师
装修工程管理师
房屋查验管理师(验房师)
新闻动态
通知公告
会员查询
维权留言
联系我们
报考培训
房屋查验管理师
装修工程管理师
室内环境检测工程师
室内环境治理工程师
房屋安全鉴定管理师
建筑面积复核工程管理师
有害生物防治工程管理师
公共环境消毒杀菌工程管理师
招投标公示
信誉平台
首页
>
新闻动态
>
新闻热点
>
新版《室内空气质量标准》GB/T18883即将发布
《室内空气质量标准》推荐性国家标准(征求意见稿)在全国标准信息公共服务平台公开征求意见,社会各界人士可登录全国标准信息公共服务平台的推标草案征求意见栏目反馈意见。
上一篇:
国家统计局:11月商品住宅销售价格环比总体下降
下一篇:
中国城市住房租赁价格指数报告(202111)
版权所有 Copyright © 2021 房屋检验检测网
京ICP备2023026654号